卡特彼勒365C和385C挖掘機系統壓力電磁閥

|
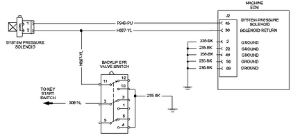
系統壓力電磁閥示意圖 |
該診斷代碼與系統壓力電磁閥有關。 FMI 03 表示 ECM 已檢測到電磁閥電路的電壓高于正常值。
可能由于下列原因產生該診斷代碼:
電磁閥出現故障。
電磁閥電源電路對蓄電池正極電路短路。
ECM 出現故障。 這不太可能。
注: 以下測試程序可能會生成其他診斷代碼。忽略生成的這些診斷代碼,并在糾正原有診斷代碼后清除這些忽略的診斷代碼。 執行本步驟之前,請確保診斷代碼 CID 1121 FMI 03 處于現行狀態。
注: 使用 146-4080 數字萬用表進行本程序中的測量。
系統響應:
診斷代碼 CID 1121 FMI 03 將被記錄在機器 ECM 的內部存儲器中。
測試步驟 1. 檢查電磁閥激發器電路是否對蓄電池正極電路短路。
將鑰匙起動開關和斷路開關轉到 OFF 位置。
從電磁閥和 ECM 上斷開機器線束接頭。
在 ECM 機器線束接頭上,測量觸針 J2-45(導線 P949-PU)與 ECM 機器線束接頭中使用的所有觸針之間的電阻。
預期結果:
各電阻測量值都大于 5000 歐姆。
結果:
正常 - 各電阻測量值都大于 5000 歐姆。 機器線束正常。 繼續測試步驟 2。
不正常 - 各電阻測量值都不大于 5000 歐姆。 機器線束中存在短路。 觸點 J2-45(P949-PU)與電阻測量值低的電路之間存在短路。
修復: 修理或更換機器線束。
停止
測試步驟 2. 檢查電磁閥的回路是否與蓄電池正極間短路。
鑰匙起動開關保持在 OFF 位置。
電磁閥仍保持從機器線束上斷開的狀態。
機器線束接頭 J1 和 J2 與機器 ECM 間保持斷開狀態。
在電磁閥的機器線束上,測量觸點 2(導線 H807-YL)和機架接地間的電壓。
預期結果:
電壓約為 0.0 ± 0.5 DCV。
結果:
正常 - 電壓約為 0.0 ± 0.5 DCV。 電壓正確。 繼續測試步驟 4。
不正常 - 電壓大于 0.0 ± 0.5 DCV。 繼續測試步驟 3。
測試步驟 3. 檢查備用 EPR 閥開關。
將鑰匙起動開關轉到接通位置。
確保備用 EPR 閥開關處于自動位置。
電磁閥仍保持從機器線束上斷開的狀態。
機器線束接頭 J1 和 J2 與機器 ECM 間保持斷開狀態。
將導線 H807-YL 從備用 EPR 閥開關的觸點 11 上斷開。
在備用 EPR 閥開關上,測量觸點 11 和機架接地間的電壓。
預期結果:
電壓測量值約為 0.0 ±0.5 DCV。
結果:
正常 - 電壓測量值約為 0.0 ±0.5 DCV。 電壓正確。 繼續測試步驟 4。
不正常 - 電壓測量值大于 0.0 ± 0.5 DCV。 該電壓不正常。 備用發動機壓力調節閥開關有故障。
修復: 更換備用 EPR 閥開關。
停止
測試步驟 4. 檢查該診斷代碼是否仍處于激活狀態。
檢查并清潔線束接頭的觸點。
重新連接所有線束接頭。
將斷路開關和鑰匙起動開關轉到 ON 位置。
運轉機器。
確定 CID 1121 FMI 03 是否處于現行狀態。
預期結果:
CID 1121 FMI 03 處于現行狀態。
結果:
是 - CID 1121 FMI 03 處于現行狀態。 沒有排除該故障。 ECM 可能出現故障。
修復: ECM 不太可能會出現故障。 先退出此步驟,然后重新執行此步驟。 如果沒有找到該診斷代碼的原因,則應更換 ECM。 請參閱 測試和調整, "電子控制模塊 (ECM) - 更換"。
停止
否 - CID 1121 FMI 03 為未激活狀態。 此時不存在該故障。
修復: 原有診斷代碼可能是某個斷開以及重新連接的線束接頭上存在接觸不良或短路引起的。恢復機器的正常運轉。
該診斷代碼與系統壓力電磁閥有關。 FMI 05 表示 ECM 已確定電路中存在開路。
產生此診斷代碼的可能原因如下:
電磁閥電源電路斷路。
電磁閥回位電路斷路。
電磁閥出現故障。
ECM 出現故障。 這不太可能。
注: 以下測試程序可能會生成其他診斷代碼。忽略生成的這些診斷代碼,并在糾正原有診斷代碼后清除這些忽略的診斷代碼。 執行本步驟之前,請確保診斷代碼 CID 1121 FMI 05 處于現行狀態。
注: 使用 146-4080 數字萬用表進行本程序中的測量。
測試步驟 1. 檢查電磁閥。
將斷路開關和鑰匙起動開關轉到 ON 位置。 不要啟動發動機。
將出現激活診斷代碼的電磁閥從機器線束斷開。
在電磁閥的機器線束接頭上,在觸點 1(導線 P949-PU)和觸點 2(導線 H807-YL)間連接跨接線。
觀測 CID 1121 FMI 05 的狀態。
預期結果:
CID 1121 FMI 05 保持現行狀態。 FMI 沒有變化,并且 "05" 仍處于激活狀態。
結果:
是 - 該診斷代碼仍處于激活狀態。 跨接導線不會影響該診斷代碼。繼續測試步驟 2。
否 - 診斷代碼不再處于激活狀態。 電磁閥出現故障。
修復: 電磁閥出現故障。 重復本測試步驟"檢查電磁閥",確認電磁閥故障。 更換電磁閥。 確認使用新電磁閥將排除該故障。
停止
測試步驟 2. 檢查線束有無斷路。
將鑰匙起動開關和斷路開關轉到 OFF 位置。
從 ECM 上斷開機器線束接頭。
上一測試步驟中安裝的跨接導線仍保持在位。
在機器線束接頭上,測量信號觸點 J2-45(導線 P949-PU)與觸點 J2-36(導線 H807-YL)之間的電阻。
預期結果:
電阻小于 5 歐姆。
結果:
正常 - 電阻小于 5 歐姆。 機器線束正常。 繼續測試步驟 3。
不正常 - 電阻大于 5 歐姆。 電阻測量值不正確。 機器線束中存在開路。
修復: 機器線束的導線 P949-PU 或導線 H807-YL 中存在開路。 修理或更換機器線束。
停止
測試步驟 3. 檢查是否仍存在該診斷代碼。
檢查線束接頭的觸點并清潔線束接頭。
重新連接所有線束接頭。
將斷路開關和鑰匙起動開關轉到 ON 位置。
運轉機器。
檢查 CID 1121 FMI 05 的狀態。
預期結果:
CID 1121 FMI 05 處于現行狀態。
結果:
是 - CID 1121 FMI 05 處于現行狀態。 沒有糾正該診斷代碼。 ECM 可能出現故障。
修復: ECM 不太可能會出現故障。 先退出此步驟,然后重新執行此步驟。 如果沒有找到該診斷代碼的原因,則應更換 ECM。 請參閱 測試和調整, "電子控制模塊 (ECM) - 更換"。
停止
否 - CID 1121 FMI 05 為未激活狀態。 此時不存在該診斷代碼。
修復: 原有診斷代碼可能由于某個斷開以及重新連接的線束接頭上存在接觸不良引起的。恢復機器的正常運轉。
該診斷代碼與系統壓力電磁閥有關。 FMI 06 意味著 ECM 已檢測到電路中存在對接地短路。
產生此診斷代碼的可能原因如下:
電磁閥電源電路對接地短路。
電磁閥出現故障。
ECM 出現故障。 這不太可能。
注: 以下測試程序可能會生成其他診斷代碼。忽略生成的這些診斷代碼,并在糾正原有診斷代碼后清除這些忽略的診斷代碼。 執行本步驟之前,請確保診斷代碼 CID 1121 FMI 06 處于現行狀態。
注: 使用 146-4080 數字萬用表進行本程序中的測量。
測試步驟 1. 檢查電磁閥。
將斷路開關和鑰匙起動開關轉到 ON 位置。 不要啟動發動機。
觀測診斷代碼的狀態。
將出現激活診斷代碼的電磁閥從機器線束斷開。
預期結果:
在斷開電磁閥后,CID 1121 FMI 06 變為 CID 1121 FMI 05。
結果:
是 - 在斷開電磁閥后,CID 1121 FMI 06 變為 CID 1121 FMI 05。 電路正常。
修復: 電磁閥出現故障。 重復此測試"檢查電磁閥",以驗證電磁閥故障。 更換電磁閥。
停止
否 - CID 1121 FMI 06 仍為激活狀態。 繼續測試步驟 2。
測試步驟 2. 檢查電磁閥電源電路是否對接地短路。
將鑰匙起動開關和斷路開關轉到 OFF 位置。
電磁閥仍保持從機器線束上斷開的狀態。
從 ECM 上斷開機器線束接頭。
在機器線束接頭上,測量信號觸針 J2-45(導線 P949-PU)與 ECM 機器線束接頭中使用的所有觸針之間的電阻。
預期結果:
各電阻測量值都大于 5000 歐姆。
結果:
正常 - 各電阻測量值都大于 5000 歐姆。 機器線束正常。 繼續測試步驟 3。
不正常 - 各電阻測量值都不大于 5000 歐姆。 機器線束中存在短路。 觸點 J2-45(導線 P949-PU)與電阻測量值低的電路之間存在短路。
修復: 修理或更換機器線束。
停止
測試步驟 3. 檢查是否仍存在該診斷代碼。
檢查所有線束接頭并清潔線束接頭的所有觸點。
重新連接所有線束接頭。
將斷路開關和鑰匙起動開關轉到 ON 位置。
運轉機器。
檢查 CID 1121 FMI 06 的狀態。
預期結果:
CID 1121 FMI 06 處于現行狀態。
結果:
是 - CID 1121 FMI 06 處于現行狀態。 沒有糾正該診斷代碼。 ECM 可能出現故障。
修復: ECM 不太可能會出現故障。 先退出此步驟,然后重新執行此步驟。 如果沒有找到該診斷代碼的原因,則應更換 ECM。 請參閱 測試和調整, "電子控制模塊 (ECM) - 更換"。
停止
否 - CID 1121 FMI 06 為未激活狀態。 此時不存在該診斷代碼。
修復: 原有診斷代碼可能是某個斷開以及重新連接的線束接頭上存在接觸不良或短路引起的。恢復機器的正常運轉。
帕金斯2806電路圖,康明斯Q30故障碼233是什么故障,發電機顯示屏顯示故障代碼219是什么意思